˼̹ÒÇÆ÷ÈÙ»ñµÚËÄÅúÉÂÎ÷Ê¡Ôì×÷Òµµ¥Ïî¹Ú¾üʾ·¶ÆóÒµÈÙÓþ
°ä²¼¹¦·ò£º2024-07-02 ä¯ÀÀÁ¿£º4378
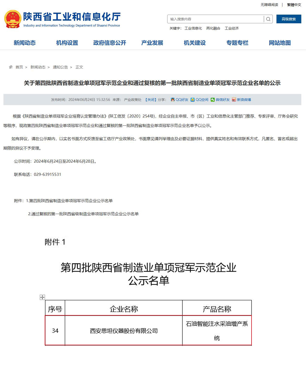
½üÈÕ£¬£¬£¬£¬£¬ÉÂÎ÷Ê¡¹¤ÒµºÍÐÅÏ¢»¯Ìü°ä²¼Á˵ÚËÄÅúÉÂÎ÷Ê¡Ôì×÷Òµµ¥Ïî¹Ú¾üʾ·¶ÆóÒµ¹«Ê¾Ãûµ¥£¬£¬£¬£¬£¬ÈËÉú¾ÍÊDz©¼¯ÍſƼ¼×Ó¹«Ë¾Î÷°²Ë¼Ì¹ÒÇÆ÷¹É·ÝÓÐÏÞ¹«Ë¾£¨Ï³ơ°Ë¼Ì¹ÒÇÆ÷¡±£©³É¹¦ÈëÑ¡¡£¡£¡£¡£¡£¡£

Ôì×÷Òµµ¥Ïî¹Ú¾üÆóÒµÊÇÖ¸³Ö¾ÃרһÓÚÔì×÷ҵijЩϸ·Ö²úÆ·Êг¡£¬£¬£¬£¬£¬³ö²ú¼¼Êõ»ò¹¤ÒÕ¹ú¼Êµ±ÏÈ£¬£¬£¬£¬£¬µ¥Ïî²úÆ·Êг¡Õ¼ÓÐÂÊλ¾ÓÈ«Çò»ò¹úÄÚǰÁÐµÄÆóÒµ£¬£¬£¬£¬£¬´ú±íÈ«ÇòÔì×÷ҵϸ·ÖÁìÓò×î¸ß·¢Õ¹Ë®Æ½¡¢×îÇ¿Êг¡ÊµÁ¦¡£¡£¡£¡£¡£¡£
Õâ´ÎÆÀ±ÈµÄÖØÒª²úÆ·ÊÇʯÓÍÖÇÄÜעˮ²ÉÓÍÔö²úϵͳ£¬£¬£¬£¬£¬Ë¼Ì¹ÒÇÆ÷ÖÂÁ¦ÓÚעˮÇýÓÍÓйع¤¾ßµÄÑз¢12 ÓàÄ꣬£¬£¬£¬£¬³ö²úµÄʯÓÍÖÇÄÜעˮ²ÉÓÍÔö²úϵͳÔ̺¬Í¬ÐŤ×÷Ͳ¡¢ÖÇÄܲâµ÷ÒÇ¡¢ÓÐÀÂÖÇÄÜÅäË®Æ÷¡¢²¨ÂëÅäË®Æ÷¡¢ÖÇÄÜ·Ö²ã²ÉÓÍϵͳ£¬£¬£¬£¬£¬ÆäÖÐÖÇÄÜ·Ö²ãעˮϵͳ¿Éʵʱ¼à²â×¢ÈëѹÁ¦Óë×¢ÈëÁ¿µÈÐÅÏ¢£¬£¬£¬£¬£¬Í¨¹ýÖÇÄܽÚÔì¸÷²ãλÖÇÄÜÅäË®Æ÷µÄ·§ÃÅ¿ª¶È£¬£¬£¬£¬£¬Ê¹¸÷²ãλµÄעˮÁ÷Á¿ÇкÏÉ趨ҪÇ󣬣¬£¬£¬£¬Ô¶³ÌÖÕ¶Ëͨ¹ýÎÞÏßÍøÂç¶Ô¸÷עˮ²ã½øÐÐ¼à¿Ø£¬£¬£¬£¬£¬¶ø²»±ØÒª±¨´ð¹ýÎÊ£»£»£»£»£»ÖÇÄÜ·Ö²ã²ÉÓÍϵͳ¿Éʵʱ¼à²â¸÷²ã²úÒºÁ¿¡¢º¬Ë®ÂʵÈÐÅÏ¢£¬£¬£¬£¬£¬Í¨¹ýÖÇÄܵ÷½Ú²ú³öÁ¿£¬£¬£¬£¬£¬ÊµÏÖÎÅ×Í¿ØË®£¬£¬£¬£¬£¬Ìá¸ß²ÉÓÍЧÄÜ¡£¡£¡£¡£¡£¡£¸ÃϵͳÒÑ¿í·ºÀûÓÃÓÚ¹úÄÚ¸÷´óÓÍÌï¡£¡£¡£¡£¡£¡£
˼̹ÒÇÆ÷ÊÇÒ»¼ÒΪÓÍÆøÌ↑·¢ÌṩÖÇÄÜÔö²ú½â¾ö¹æ»®µÄ¸ß¿Æ¼¼ÆóÒµ£¬£¬£¬£¬£¬Í¨¹ý×ÔÖ÷´´Ð¡¢¼¼ÊõÍ»ÆÆÔ®ÊÖ¿Í»§½µ±¾ÔöЧ£¬£¬£¬£¬£¬Ìá¸ß²ÉÊÕÂÊ£¬£¬£¬£¬£¬¹«Ë¾¿ª·¢µÄÓÍÌïÖÇÄÜעˮ¡¢ÖÇÄܲÉÓÍ¡¢ÖÇÄܲɯø¡¢ÖÇÄÜÓ;®µØÃæ¼à¿ØµÈϵͳһÏòÒýÁì×ÅÖйúÓÍÌïÖÇÄÜÔö²úµÄ·¢Õ¹¡£¡£¡£¡£¡£¡£¹«Ë¾ÓµÓÐ15 ÄêµÄ¾®Ï¹¤¾ßºÍÒÇÆ÷¿ª·¢¼°³ö²ú¾Ñ飬£¬£¬£¬£¬²úÆ·ÖØÒª·þÎñÓÚ¹úÄÚ±í¸÷´óʯÓ͹«Ë¾£¬£¬£¬£¬£¬ÓÍ·þ¹«Ë¾ºÍÎï̽¹«Ë¾£¬£¬£¬£¬£¬ÊÇÖйú×ÊÉîµÄÃñÓª²â¾®·þÎñÀà²úÆ·³ö²ú³§ÉÌ¡£¡£¡£¡£¡£¡£´Ë±í£¬£¬£¬£¬£¬Ë¼Ì¹ÒÇÆ÷ÊǹúÄÚÉî¾ßʵÁ¦µÄÃñÓª²â¾®·þÎñÐÐÁУ¬£¬£¬£¬£¬ÔÚÓÍÌï²â¾®¡¢²âÊÔ¼°Ôö²ú·þÎñÁìÓòÓÐ×ÅÏȽøµÄ¼¼ÊõºÍÌØÉ«·þÎñ¡£¡£¡£¡£¡£¡£
×÷ΪÓÍÌïÖÇÄÜÔö²úÁìÓòµÄÁìÅÜÕߣ¬£¬£¬£¬£¬Ë¼Ì¹ÒÇÆ÷½«ÒÔÕâ´ÎÈëÑ¡Ôì×÷Òµµ¥Ïî¹Ú¾üΪÆõ»ú£¬£¬£¬£¬£¬½øÒ»²½¼ÓÇ¿×ÔÖ÷´´Ð£¬£¬£¬£¬£¬¹¥¿Ë¼¼ÊõÄÑÌ⣬£¬£¬£¬£¬ÌáÉýÖ÷Ì⾺ÕùÁ¦£¬£¬£¬£¬£¬²»ÐÝΪ¿Í»§´´Ôì¼ÛÖµ£¬£¬£¬£¬£¬³ÖÐøÒýÁìÓÍÌïÖÇÄÜÔö²úÁìÓòµÄ·¢Õ¹¡£¡£¡£¡£¡£¡£
×îж¯Ì¬
-

2026-03-09
ÈËÉú¾ÍÊDz©¼¯ÍŰ¢Âü³É¹¦Ç©Ê𺣱íÓÍÌïEPF×ۺϷþÎñºÏͬ£¬£¬£¬£¬£¬³ÖÐøÉîÈ뺣±íÕ½Êõ²¼¾Ö
-

2026-01-21
ÈËÉú¾ÍÊDz©¼¯ÍſƼ¼¶Ê³¤¶ÅÇڽܣºË«ÂÖÇý¶¯Ëø¶¨×ªÐÍ·¢Õ¹Ðº½Â·
-

2026-01-16
ÊýÖdzöº£ÆÆ¾ÖÖж«£¡ÈËÉú¾ÍÊDz©¼¯ÍſƼ¼Êý×Ö»¯ÏîÄ¿³É¹¦Â䵨°¢Âü
-

2025-12-12
жæÁ캽 ÐÂÖ·Æôº½ гÌÖÂÔ¶ | ÈËÉú¾ÍÊDz©¼¯ÍſƼ¼±±¾©×ܲ¿Ï²Ç¨ÐÂÖ·






